Cổng xoay Tripod Turnstile ZKTeco TS2000 là giải pháp lối vào nhỏ gọn và có chi phí hiệu quả. Được thiết kế để hoạt động êm ái và không gây ra tiếng ồn, rung, giảm tiêu thụ năng lượng và mức độ hao mòn phù hợp với khu vực có tần suất ra vào dày đặc.
Bằng việc nhận tín hiệu từ hệ thống kiểm soát truy nhập hoặc nút ấn, Tripod Turnstile ZKTeco TS2000 chỉ cho phép một người đi vào một lần. Việc đi vào từ hướng khác được điều khiển bằng điện tử. Chế độ mặc định là để khóa cơ chế cho đến khi nhận được tín hiệu cho phép hợp lệ. Nếu muốn mở khóa một chiều, bạn có thể điều chỉnh cơ chế hoạt động. Trong trường hợp khẩn cấp cánh tay sẽ tự động gập cho phép ra vào tự do. Chức năng chính có chế độ đèn Led dẫn đường cho người sử dụng.

Cổng xoay Tripod Turnstile ZKTeco TS2000
Đặc điểm nổi bật của TS2000
⇒ Độ bền
-Tay đòn làm bằng hợp kim chống ngăn mòn cơ học
-Khung và chấu Tripod được sản xuất bằng thép không gỉ SUS304
-Khóa nam châm chỉ hoạt động khi được kích hoạt và ở chế độ chờ khi thiết bị không hoạt động
-Linh kiện điện tử chất lượng cao
⇒ Độ an toàn và thiết kế định hướng người dùng
-Thiết kế tự gập cánh tay cho mục đích khẩn cấp
-Ẩn đinh ốc vào trong thiết bị, an toàn hơn cho người dùng
-Hoạt động êm ái, được thiết kế cho ứng dụng giao thông công cộng
-Đèn LED chỉ dẫn hường đi cho người sử dụng.
-Hình dạng khung được thiết kế đặc biệt, hành khách có thể dễ dàng quẹt thẻ hoặc xác nhận vân tay
-Tính năng ngắt đuôi được cải tiến tăng mức độ an ninh



Cổng xoay Tripod Turnstile ZKTeco TS2000
Thông số kỹ thuật
– Nguồn: 220V/110V, 50/60Hz
– Hoạt động trong môi trường nhiệt độ: -28oC đến 60oC
– Độ ẩm: 5-85%
– Lắp đặt: Trong nhà hoặc ngoài trời
– Điện năng tiêu thụ: 60W
– Lưu lượng qua lại: 25-48 người/phút
– Tiêu chuẩn bảo vệ: IP54
– Chất liệu: Thép không rỉ SUS304
– Kích thước: 1110 x 980 x 320 mm (Dài x Cao x Rộng)
– Độ rộng cánh tay: 500 mm
– Trọng lượng: 46kg
– Chức năng tùy chọn: Nút bấm từ xa, Bộ điều khiển từ xa, Nút bẩm, Hệ thống đầu đọc thẻ RFID, Vật tư phụ

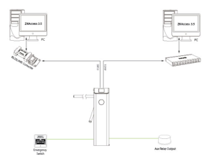
Sơ đồ kết nối sử dụng Cổng xoay Tripod Turnstile ZKTeco TS2000
ỨNG DỤNG THỰC TẾ

Ứng dụng Cổng xoay Tripod Turnstile ZKTeco TS2000 tại các công ty

Hình ảnh thực tế Cổng xoay Tripod Turnstile ZKTeco TS2000
Cổng xoay Tripod Turnstile ZKTeco TS2000 được sử dụng phổ biến tại các tòa nhà, nhà máy, cơ quan hành chính, trường học, thư viện, nhà ga,… để kiểm soát an ninh người đi bộ, chấm công, kiểm soát vé,…
MỌI CHI TIẾT XIN LIÊN HỆ:
Điện thoại: 028.71.088.089
Hotline/Zalo/Line/Viber: 0932.780.990 / 0974.047.990
CÔNG TY TNHH TMD CÔNG NGHỆ SÁNG TẠO
Địa chỉ VP: 29/10C, Trần Thái Tông, P15, quận Tân Bình, TP.HCM
Nhà A17, Trung Kính, phường Yên Hòa, Cầu Giấy, HN

Cổng từ an ninh
Cổng từ an ninh AM
Cổng từ an ninh EM
Cổng từ an ninh RF
Cổng từ an ninh Sensormatic
Tem từ an ninh
Bộ gỡ tem từ
Tay dò tem từ an ninh
Hệ thống RFID
Anten RFID
Đầu đọc RFID
Tem từ RFID
Thiết bị đọc cầm tay RFID
Máy in mã vạch RFID
Máy in tem RFID
Thiết bị RFID khác
Hệ thống đếm người
Máy đếm người FootfallCam
Hệ thống đếm người camera 2D
Hệ thống đếm người camera 3D
Hệ thống đếm người hồng ngoại
Hệ thống POS
Máy quét mã vạch
Giấy in mã vạch
Két đựng tiền
Máy in giấy A4
Máy in hóa đơn
Mực in mã vạch
Cổng dò kim loại
Cổng dò kim loại Ceia
Cổng dò kim loại safeway
Cổng dò kim loại ZKTeco
Tay dò kim loại
Máy chấm công
Thiết bị POS Zebra
Máy chấm công vân tay
Máy chấm công nhận diện khuôn mặt
Máy chấm công Suprema
Máy chấm công thẻ cảm ứng
Máy chấm công thẻ giấy
Camera quan sát
Camera Analog
Camera chống cháy nổ
Camera IP
Camera Wifi
Khóa điện tử
Khóa cửa cổng điện
Khóa cửa khách sạn
Khóa cửa mã số
Khóa cửa nam châm từ
Khóa cửa thẻ từ
Khóa cửa vân tay
Thiết bị khác









Reviews
There are no reviews yet.